任重艺术|2023年河北省普通高校招生美术类专业统考健康考试须知
浏览次数:1202  添加时间:2023-01-10 12:16:39

2023年河北省普通高校招生美术类专业统考将于2023年1月2日进行。为保障广大考生身体健康,现将2023年我省美术类专业统考健康考试须知公布如下,请广大考生、家长积极配合,严格执行。


考前准备

01、防控执行属地化管理,考生须提前了解考试所在地防控要求。所有参加考试的考生须凭首场考试前72小时内检测报告或抗原自测结果参加考试。

02、在外地的考生应尽早返回高考报名所在地,期间请考生自觉做好个人防护和健康管理,做好自己健康的责任人。考前无特殊情况不离开高考报名地,非必要不外出,不前往人员密集场所或参加聚集性活动,外出时全程佩戴口罩,避免乘坐公共交通工具,人际交往保持安全距离。

03、考前7天起(2022年12月26日- 2023年1月1日),考生须每天6时至18时登录“2023年河北省普通高校招生考试考生健康信息采集”系统进行信息填报,考生须将考前72小时内检测结果或抗原自测结果晚于12月31日18点前更新(使用检测方式的考生,建议于12月30日进行“单人单管”检测)。考生的检测结果在考前如有变化,请及时上报本市教育招生考试机构。填报详情见《2023年河北省普通高校招生美术统考考生健康信息填报操作说明》(见附件1)。

04、需在考点周边住宿的考生,应选择卫生条件符合防控要求的住宿场所,确保住宿和饮食安全。

进入考点

05、考生应提前规划好出行时间和路线,尽量避免乘坐公共交通工具。赴考途中做好个人防护,全程佩戴口罩。

06、考试当天考生应至少提前60分钟到达考点,凭本人准、、《考生健康情况自我书》(附件2)、72小时内的检测报告(检测报告、健康码打印页面均可,须填写本人姓名,考生号)或抗原自测结果照片(纸质版,须填写本人姓名,考生号),佩戴医用外科或以上级别口罩,接受体温测量后进入考点。考生不得因为佩戴口罩影响身份识别。

07、各考点已为考生参加考试制定了专门的组考方案,请考生考前务必保持通讯畅通,按照考点安排,在相应的考场参加考试。

考试期间

08、考生需全程佩戴口罩参加考试,其中阳性或有疑似症状的考生须全程佩戴N95口罩。

09、或抗原检测阴性考生考试期间出现发热、干咳、乏力、鼻塞、流涕、咽痛、嗅觉味觉减退、结膜炎、和腹泻等不适症状,应立即向考点工作人员报告,听从工作人员的安排。

10、考试结束后,考生须按工作人员指令,有序错峰离场,保持人员间距,不在考点内滞留。

其他事项

11、考试防控措施将根据防控形势变化适时调整,请考生关注高考报名所在地市防控要求,及时了解相关信息。其他未尽事宜,考生可直接与考点所在地招生考试机构联系。




附件1





2023年河北省普通高校招生美术统考考生健康信息填报操作说明

2023年全省美术类专业统考将于2023年1月2日举行。为统筹做好考试及防控工作,美术统考考生(以下简称考生)应按时填报相关信息。具体如下。

一、填报时间

考前7天起(2022年12月26日- 2023年1月1日),考生须每天6时至18时登录“2023年河北省普通高校招生考试考生健康信息采集”系统进行信息填报。

二、填报地址

考生使用手机微信扫描下方二维码,进入“2023年河北省普通高校招生考试考生健康信息采集”页面,输入用户名(身份证号或考生号)、密码(高考报名时所设置的密码)和验证码登录系统,填报个人考前信息。


三、填报说明

1.“考生当前所在地”是指考生本人当前实际所在省、市、区/县;系统将通过手自动获取考生所处***位置以检测考生当前位置。

2.“当前所在地是否为高风险区”是指考生当前所在地是否被列为高风险区;

3.“个人健康状况”是指考生本人目前健康情况(正常、阳性);

4.“个人防疫状态”是指根据当地防控要求,考生本人目前状态(正常、居家隔离、医院隔离、隔离点隔离);

5.“当前体温”是指考生本人每日体温情况;

6.“应急联系人电话”是指紧急情况下可以联系到考生本人或其他联系人的电话,应保持24小时畅通。

四、填报要求

1.为准确掌握考生情况,确保顺利应考,请考生务必真实、准确填写相关内容,如有虚假或隐瞒,自愿承担因不实行为带来的相关责任并接受相应处理。

2.因考生未及时准确申报个人相关信息,导致无常参加美术统考的,后果由考生本人承担。

3.请考生随时关注考试所在地防控政策,按要求做好相关准备。尚在外地的考生,要遵守防疫出行政策,提早安排行程返回考试所在地,以免影响考试。




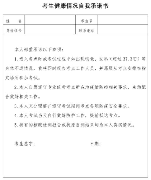
附件2




考生健康情况自我承诺书



【关闭窗口】
立即报名
  • 张老师
  • 贾老师
  • 15511860793
    13147491618

    联系我们

    校园地址:河北省石家庄市建设南大街河北科技大学西门南行200米路西
    张老师:15511860793 / 贾老师:13147491618
    冀ICP备2021011679号-1

    友情链接

  • 小红书
  • 任重艺术小红书
  • 石家庄美术集训学校
  • 西安美术学院
  • 鲁迅美术学院
  • 广州美术学院
  • 四川美术学院
  • 中国美术学院
  • 中央美术学院
  • 河北书法高考培训学校